Organizations today recognize that data is their most vital asset. It drives decision making, innovation, customer insights, and operational efficiency. Yet, many businesses fail to manage data intentionally, missing out on its full value.
The DAMA DMBOK (Data management Body of Knowledge) provides a comprehensive framework to help professionals and organizations treat data as a strategic resource. This blog outlines key principles, challenges, and frameworks presented in DAMA DMBOK
What is Data Management?
According to DAMA DMBOK, Data Management is:
“The development, execution, and supervision of plans, policies, programs, and practices that deliver, control, protect, and enhance the value of data and information assets throughout their lifecycles.”
It is not just a technical discipline. Data management requires both technical expertise (database administration, modelling, security) and business leadership (governance, stewardship, strategy)
Data as an Organizational Asset
Just like capital or infrastructure, data is an economic resource that holds or produces value. Unlike physical assets, data has unique properties:
- It is not consumed when used.
- It can be copied infinitely and used by multiple people at once.
- Its value changes over time. For instance, it increases when linked with customer, product, or operational information
Forward looking organizations are now moving toward monetizing data. They recognize its measurable contribution to profit and loss statements
Core Principles of Data Management
DAMA DMBOK identifies several principles that guide effective data management:
- Data is an asset with unique properties.
- The value of data should be expressed in economic terms.
- Managing data means managing data quality.
- Metadata is essential to manage data.
- It takes planning to manage data.
- Data management is cross funtional.
- It requires an enterprise wide perspective.
- It must adapt to different perspective and evolving needs.
- Data management is lifecycle management.
- Different data types require different approaches.
- Managing data includes managing risk.
- Data requirements must drive technology choices.
- Effective data management requires leadership commitment.
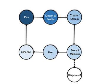
The Data Lifecycle
The data lifecycle describes how data is created, maintained, used, enhanced, and ultimately disposed of. The data life cycle and associated activities are shown in the figure below

Managing the data lifecycle effectively ensures high data quality, secure handling, and business value throughout every stage.
Common Challenges in Data Management
While the principles are clear, organizations face significant challenges, including:
- Difficulty valuing data in financial terms. Check this to know more about it.
- Ensuring data quality, since poor data leads to costly inefficiencies.
- Managing diverse types of data (transactional, reference, master, metadata).
- Balancing short term project goals with long term strategic planning.
- Coordinating cross functional teams with different perspectives.
- Addressing growing data privacy and security risks.
The DAMA DMBOK Framework (The DAMA Wheel)
The DAMA Wheel is the central model of DMBOK. At its core is Data Governance, which ensures consistency and oversight across all areas. Surrounding governance are 10 knowledge areas.

This framework ensures that data management is comprehensive, structured, and aligned with enterprise goals.
Strategy and Leadership
A successful data management strategy includes:
- A vision and business case for managing data.
- Clear principles, roles, and responsibilities.
- A roadmap with short term objectives.
- An emphasis on governance and stewardship.
The role of the Chief Data Officer (CDO) is crucial for leading cultural change, embedding data-driven practices, and ensuring that data initiatives align with business strategy.
Critical Perspective on DAMA DMBOK
While the DAMA DMBOK framework is widely regarded as the global standard for data management, there are also critical perspectives to consider. Many organizations find the model too theoretical and complex, making it difficult to apply without clear translation into actionable business practices.
Another challenge is the cost and ROI. Implementing a full DMBOK program can be resources intensive, while the economic value of data remains hard to quantify. Concepts such as data monetization or treating data as an economic asset sound compelling in theory, but in practice many companies struggle to translate them into measurable financial outcomes on profit and loss statements.
Critics also point out that the strong emphasis on data governance, processes, and control mechanisms can create additional bureaucracy. This may conflict with the business need for agility, speed, and innovation. Startups and scale ups, for instance, often require a lightweight and flexible data management approach rather than a heavyweight framework more suited to regulated industries or large enterprises.
experts stress that no framework guarantees success without the right data culture. Technology, policies, and governance structures are valuable, but if employees do not trust, share, or use data effectively, the impact will remain limited. In many cases, cultural change is more critical than the framework itself.
Conclusion: Unlocking the Value of Data
The insights from DAMA DMBOK make it clear: data is more than just information. It is a strategic asset. Managing it requires intention, planning, and leadership commitment.
By applying the principles, lifecycle management, and frameworks outlined in DAMA DMBOK, organizations can:
- Improve decision making.
- Increase efficiency and innovation.
- Reduce risks and compliance issues.
- Unlock new opportunities for monetization and competitive advantage.
But it is most effective when adapted pragmatically to the organization’s context and supported by leadership commitment and a strong data-driven culture.


